对于新型冠状病毒的有效消毒的认识
— 在权威数据库 UPTODATE(哈佛医学院)里指出,对氯间二甲苯酚(PCMX)、苯扎氯铵、西曲溴铵、氯己定已被证明对冠状病毒是无效的。
— 在《张文宏教授支招防控新型冠状病毒》一书中也指出对氯间二甲苯酚、氯已定对这次冠状病毒无效。
— 冠状病毒是一类具有包膜的 RNA 病毒,当外部的包膜被破坏后,里面的 RNA 也就非常容易被降解,病毒也就失活了。
l 有些衣物除菌产品、洗手液里有使用杀菌成分对氯间二甲苯酚(PCMX),有的免洗洗手液使用的是苯扎氯铵。大家购买时需要注意,可能并不能杀死冠状病毒。哪些产品能对付新型冠状病毒?
答:冠状病毒外面的包膜对有机溶剂和消毒剂比较敏感,所以像75% 酒精、乙醚、氯仿、含氯消毒剂、过氧乙酸等均可灭活病毒。
Ø 消毒产品的未来市场
上海国际医用消毒及感控设备展览会于2020年7月1日-3日在上海世博展览馆隆重举办,本次展会由全国卫生产业企业管理协会消毒产业分会主办,旨在打造行业新方向。
2020年受新型冠状病毒疫情影响,消毒行业在疫情期间为公共卫生事业和人民健康提供了安全保障,并将在后疫情时代承担重要的社会角色,未来将得到政策的大力支持和新的空间发展。
今年受新型冠状病毒疫情影响,消毒行业产值增长率将显著提升,初步估测增长率可达13.7%,将拉动整个消毒行业产业产值增长,全年消毒行业产值预计突破115亿元。随着疫情防控需要和公众对卫生健康的认知升级,消毒产品需求量呈激增趋势。
次氯酸消毒产品受到市场的肯定,杀菌率高达99.999%,经口无毒,母婴适用,杀菌后瞬间分解为氧气、水和氯离子,因此经口无毒。温和亲肤,与皮肤酸碱度一致,无刺激、无腐蚀、不刺鼻。免洗无残留,可直接喷于餐具、蔬菜、衣物,免清洗,无残留气味。杀菌广谱、快速、高效、安全、环保。能杀灭99.99%的致病菌,2019-nCoV冠状病毒,大肠杆菌、金黄色葡萄球菌、铜绿假单胞菌、白色念珠菌、脊髓灰质炎病毒-Ⅰ型疫苗株,枯草杆菌黑色变种芽孢。
Ø 消毒液产品详细介绍
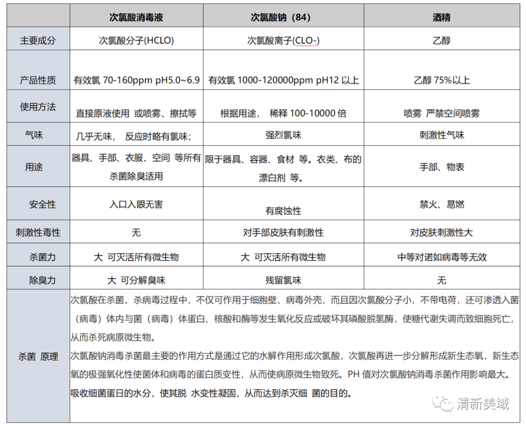
对于杀菌效用,次氯酸消毒液为什么方便又令人安心,相比市面上的酒精消毒液只看重消毒能力而对肌肤副作用较大,次氯酸消毒液的秘密武器还是在于成分安全。
大家都知道,像84消毒液这样的混配消毒剂,主要成分为次氯酸钠(NaCIO)和表面活性剂。由于次氯酸钠本身浓度高,挥发的气体也带有刺激性。在一些公共场合经常会闻到一股刺鼻的消毒水味,其实就是由次氯酸钠产生的,味道太大,让人不得不想快点“逃跑”。所以,尽管次氯酸钠成分的消毒液的效果得到人们的认可,但由于气味太难闻,一般在家里还是被束之高阁,更别说给老人和孩子用了。
也有人说,次氯酸钠味道大,那像医院里一样,用酒精消毒是不是也可以。其实医用酒精是用淀粉类植物经糖化再发酵蒸馏制成,主要成分是乙醇。一定浓度的酒精用于清洁维护各类家用电器是合适的,如果和人体接触就要谨慎一点,稀释过后75%的浓度才可以用于皮肤消毒。不过,一定浓度的酒精在遇到磕碰、擦伤等皮肤破损等紧急状况效果显著,作为日常使用会使皮肤干燥、脱水,同样会散发刺激性气味。
但次氯酸消毒液则高效杀菌、安全无毒,其主要成分仅有次氯酸(HCIO)和水(H2O)两种物质,可以有效对抗各类细菌病毒,并且对新冠肺炎有预防作用。同时几乎无味道,适于嗅觉接受。
与次氯酸钠和酒精使用效果的对比

对比总结:
ü 酒精
可酒精大家都知道,长期使用会使手部皮肤变干燥、粗糙,使用后要注意手部保养。另外酒精易燃,在使用时一定要远离明火或者高温,不能在空气中大面积喷洒。
ü 普通的含氯消毒剂
含氯消毒剂有不少,常见的有 84 消毒液、漂白粉、三氯异氰脲酸钠等。但这些都有一定的刺激性与腐蚀性,比如84,还要稀释以后才能使用(一定要按照使用说明配制)。
ü 过氧化物
过氧化物产品可以用于物体表面擦拭消毒、浅色衣物消毒等。但要避免过高浓度的双氧水、过氧乙酸接触皮肤,也不要频繁用在金属表面以免生锈。
上述几种消毒产品都是日常生活中比较常见的,对这次新型冠状病毒也是有效的。但大多杀菌消毒产品对人都是有刺激的,在使用时要特别注意。
ü 次氯酸消毒液
次氯酸消毒液这些问题都不用担心,不仅可以杀灭新冠病毒,而且对一切致病性微生物都有灭杀作用,更重要的是它十分安全,环保、不会产生任何刺激 ,经口无毒。是一款高效,绿色的消毒产品!
Ø 有问必答
问1:为什么说次氯酸消毒液无毒?
答:次氯酸消毒液的成分是弱酸性次氯酸,杀菌后瞬间分解为氧气、水和氯离子,因此无毒。
问2:为什么说次氯酸消毒液孕婴都可以使用?
答:次氯酸消毒液的PH值在5.0~6.9之间,与皮肤酸碱度一致。对孕婴口、眼和皮肤温和无刺激、无腐蚀、不刺鼻。
问3:可以直接喷在衣服上吗?
答:可以。对衣物没有腐蚀,不会掉色,瞬间挥发,没有残留气味。
问4:餐具、食品上喷洒了次氯酸消毒液,还能食用吗?
答:可以。次氯酸消毒液可以直接喷于餐具、蔬菜、食品等。
Ø 消毒液的有效使用方法
疫情反复,除了紧张和互相鼓励加油,我们还想说病菌遍布空气、物表、皮肤等触手可及的地方,因此日常防护仍然不能松懈。那么有什么好的方法可以做到一招制敌呢?下面就教大家在不同场所选用不同的消毒液,轻松杀菌。
1、室内。
家里、学校、办公室一般有老人、女人、孕妈、宝宝、宠物,所以消毒液要选用无刺激、无腐蚀、不易燃的安全绿色产品,还有家里的沙发、衣物、卫生间、死角等都容易滋生细菌,且喷洒很难全面覆盖,不易彻底消杀。
所以有没有一种消毒液可以雾化后充满整个房间,全面彻底杀菌?
答案:有,把“次氯酸消毒液加入到雾化器中雾化,使其雾化后的粒子喷入空中,在空中遇到该病毒,就能迅速灭活该病毒,切断传播途径。
2、户外。
室外活动,我们的手和暴露在外的皮肤会接触到大量病毒,例如公交车扶手、电梯按钮、门把手等,因此随身携带一款手部消毒液很有必要,避免手揉眼睛、触碰嘴部时感染病毒。
Ø 理想的消毒产品
未来理想的消毒产品必然是安全、环保、高效、广谱的,微生物存在于地球超过30亿年,而人类才短短700万年,在历史的长河中,从古到今,无论人类用什么手段终将无法杀灭微生物,当我们研究出了抗生素,自以为我们可以把细菌打败了,却发现它突破抗生素的围剿,超级细菌产生了。
弱酸性次氯酸水具有高度的安全性、高效的消毒灭菌性能和优异的除臭去残留效果。“次氯酸消毒液呈弱酸性,ph值和皮肤相近,亲肤无刺激。大家对次氯酸的认识目前还几乎停留在杀菌消毒方面,但大家不知道的是它还是一款伤口护理剂。在生物学中,次氯酸被人体嗜中性粒细胞(白细胞的主要组成)产生用来杀灭细菌。人体的免疫能力来自白细胞,当细菌侵入人体后,白细胞将产生次氯酸,用来杀灭细菌。次氯酸的安全性不仅在于其本身的自源性,而且其分解产物也十分安全。
2015年发表在德国《药学杂志》上的“次氯酸对食肉菌感染的作用”中提出:次氯酸无刺激性和过敏性。次氯酸遇到有机物质会降解为:水、氯化钠、氧气。大量氧气的释放会给受损细胞的恢复及新生细胞的生长提供良好的环境,并抑制耐氧菌的生长。
实际上,理想中的杀菌剂人类一直都在研发,次氯酸是世界先进国家都在研究的杀菌消毒液,其杀菌速度快,杀菌力极强,无毒、无害、安全性可达到食品级,是一种非常理想的安全型杀菌消毒液。
销售服务热线:400-029-2090
公司总台电话:400-029-2090转4
售后服务专线:400-029-2090转3 17316607625(微信同号)
官方邮箱地址:xd@xindianmedical.com
官方微信公众号:XD83336449(或公众号搜索“信点医疗”)
公司营销中心地址:中国•西安高新区高新一路25号创新大厦N701-703室